Altcoin

Ethereum Geliştiricileri, ETH Satışı Yapıyor! Son Durum Ne?

Kripto para sektörünün lider altcoin‘i Ethereum (ETH), son süreçte çalkantılı günlerden geçiyor. Her ne kadar birçok yatırımcı artık ETH’den sert yükselişler bekliyor olsa da, lider altcoin halen beklentileri karşılayamadı. Ethereum (ETH) yeni haftaya da düşüşler ile başladı.

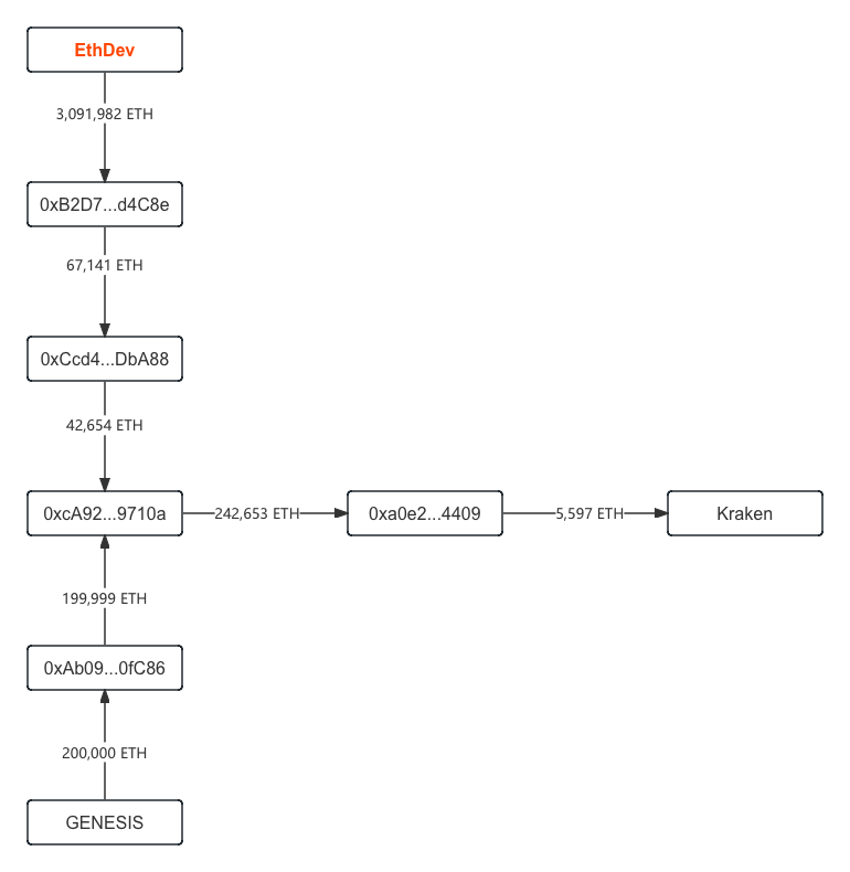
Ethereum’un (ETH) bugün yaşadığı düşüşler esnasında ise Ethereum geliştiricileri ETH satışları yapıyor. Bu satışları tespit eden zincir içi veri uzmanları, konu ilgili şu detayları paylaştı:

Ethereum Geliştiricileri ile bağlantılı bir cüzdan adresi, 1 saat önce satış yapmak için başarılı borsa Kraken’in adresine 5.597 adet ETH (19,45 milyon dolar değerinde) transfer etti.

Her ne kadar ortalama 20 milyon dolarlık bir satış ETH’nin fiyat hareketlerini etkilemeyecek olsa da, bu satışların Ethereum’un içinden gelmesi yatırımcıları huzursuz ediyor.

Uzun bir süredir Ethereum kurucusu Vitalik Buterin, Ethereum Vakfı ve Ethereum Geliştiricileri kademe kademe ETH satışı yapmakta. Önümüzdeki süreçte de Ethereum içinden yapılan bu ETH satışlarının devam edeceği tahmin edilmekte.

*Gelişmeler için bizi takip etmeye devam edin!

En Son Yazılar

Bitcoin Kahini Poppe’den Yeni BTC Fiyat Tahmini Geldi! Neler Olabilir?

Danışmanlık şirketi MN Trading’in kurucusu Michael van de Poppe, kısa bir süre önce lider kripto…

07.05.2026 - 13:22

DİKKAT: Bitcoin Borsası Binance’den Bu 3 Altcoin’e Kötü Haber!

İşlem hacmine göre dünyanın en büyük kripto para borsası Binance, kısa bir süre önce yeni…

07.05.2026 - 12:39

Rusya’dan Bitcoin ve Altcoin’ler ile İlgili Yeni Yasak! Neler Olacak?

Rusya’da dolandırıcılıkla mücadele kapsamında lisanssız kripto para değişim noktalarının (kripto exchange ofislerinin) zorunlu olarak yasaklanması…

01.05.2026 - 12:48

Trump’ın Oğlundan Yeni Bitcoin (BTC) Çıkışı Geldi! İşte Sözleri…

ABD Başkanı Donald Trump'ın oğlu ve American Bitcoin şirketinin kurucu ortaklarından Eric Trump, kısa bir…

01.05.2026 - 11:19

DİKKAT: Binance’deki Bu Altcoin’in Ekibinden Yeni Hack Raporu! Saldırı Var…

LayerZero Labs kısa bir süre önce yayınladığı raporda, 293 milyon dolar zarara yol açan KelpDAO…

20.04.2026 - 13:10

SON DAKİKA: Upbit Karar Verdi, Binance’deki Bu Altcoin Çöktü!

Güney Kore merkezli dünyanın en büyük kripto para borsalarından olan Upbit, kısa bir süre önce…

20.04.2026 - 11:23